Product introduction
Home
Categories
Discover
My Machmall
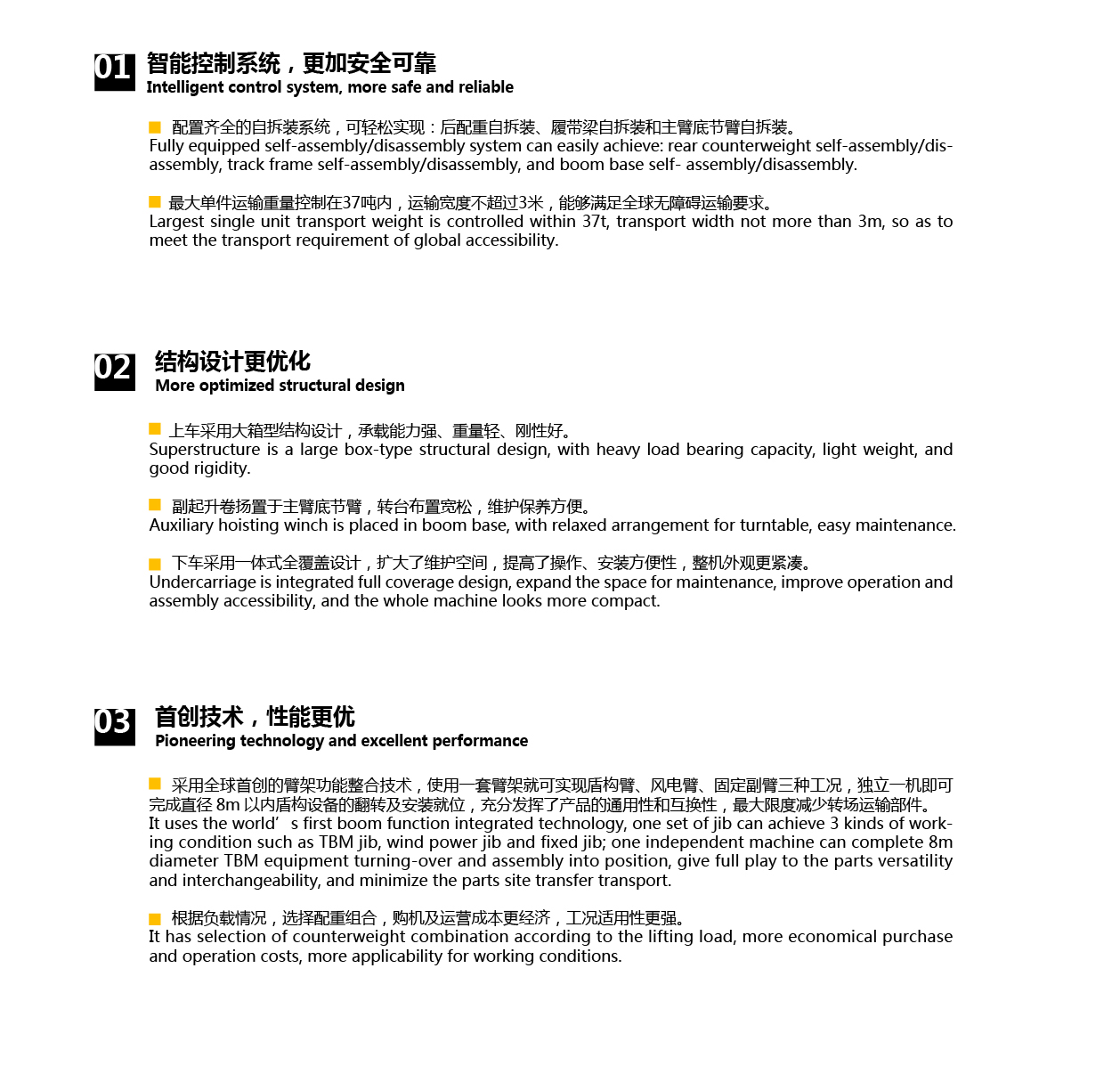
徐工集团XGC300履带式起重机
Inquiry
Basic Info.
View All >
modelname
履带式起重机
原产地
江苏徐州
品牌
徐工集团
徐工履带吊
Certified for
8
years
5.0
/5
Rating
Within 24 hours
Response Time
2018-05-02
Year of establishment
Company Adress:
C1c5,software Park,Xuzhou,Jiangsu,China
Follow
Visit Store
Description
Recommendation
Chat Now
Favorites
Contrast
Inquiry
modelname
履带式起重机
原产地
江苏徐州
品牌
徐工集团
型号
XGC300履带起重机
最大提升高度
最大起重量
认证
跨度
适用范围
额定起重力矩
额定载重量
Add to compare
Done
NaN% off
coupon
Get your coupon
1、Select the Clip Coupon button
2、Add 1 item from the products below to your Cart using the Add to Cart button or select See Options for specific product variations.
3、ITEMdetails.WhenyouredoneshoppingselectGotocart
Get more Coupons >
*
Description
Or choose from these questions:
What is the best price you can offer?
Do you support customization?
What is the MOQ for this product?
Add Attachments
Your information
*
Mobile Phone
*
E-mail
*
Full Name
Send Inquiry
Share
Facebook
Twitter
Linkedin
Copy
Define